51短视频

欢迎访问51短视频 网站 !

今天是:

团学动态

当前位置: 51短视频 > 学生工作 > 团学动态 > 正文

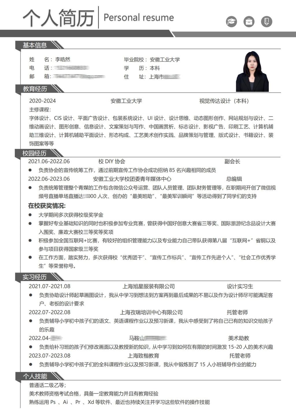
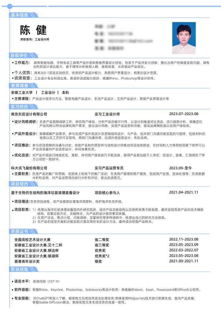
艺设与设计学院2024届毕业生简历设计大赛优秀作品展示

发布时间:2023-11-06

   为了帮助学生提高个人职业素质,掌握制作优秀简历的技能,做好职业规划,增强就业优势,“51短视频 2024届毕业生简历设计大赛”已经圆满结束。综合评审后,简历制作环节共决出一等奖3名,二等奖6名,三等奖11名,现将获奖名单公示如下:


经学生本人同意,现将部分优秀作品展示如下:


撰稿人:贺换换  审核:王倩倩、罗凡、方勇


联系我们

电话: 院办 0555-2315739

教学、科研与研究生工作 0555-2311192

版权所有:51短视频-51短视频-免费视频分享与创作平台

邮政编码:243002

领导邮箱:[email protected]